кто разбирается в даташитах чипов?

Discussion in 'Болталка' started by Dark~Angel, 22 Jun 2018.

  1. Dark~Angel

    Dark~Angel Member

    Joined:
    25 Apr 2010
    Messages:
    305
    Likes Received:
    75
    Reputations:
    7
    На руках есть усилок который бы хотел поюзать но вот надо разобраться как его правильно подрубить. Собственно вот даташит http://pdf.datasheetcatalog.com/datasheets2/20/206095_1.pdf у меня BTH. Подскажите какой пин отвечает за питание.
     
  2. Vadim_rulez

    Vadim_rulez Member

    Joined:
    4 Nov 2010
    Messages:
    0
    Likes Received:
    6
    Reputations:
    0
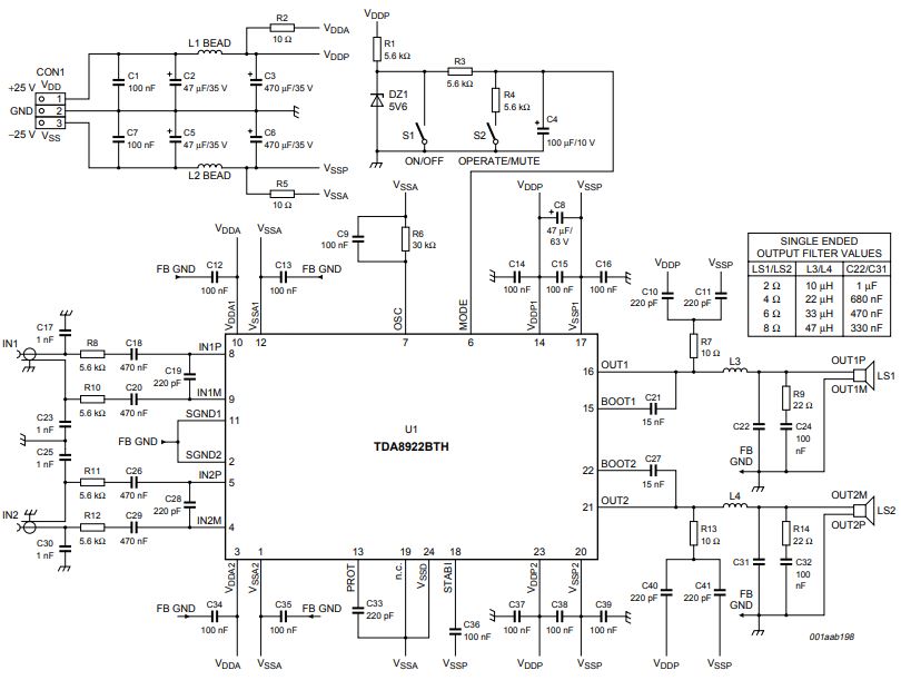
    Снимок.JPG
    Вот это все пины, отвечающие за питание
    А ниже схема подключения
    Снимок23.JPG
     
    Evan, Dark~Angel, CKAP and 3 others like this.
  3. Dark~Angel

    Dark~Angel Member

    Joined:
    25 Apr 2010
    Messages:
    305
    Likes Received:
    75
    Reputations:
    7
    благодарю!